科创信息(300730.SZ)因涉嫌信息披露违法违规,已被证监会立案调查。同时,公司还面临亿元级合同诈骗纠纷,叠加连续亏损与高负债压力,经营风险显著上升。
涉嫌信披违法违规被立案
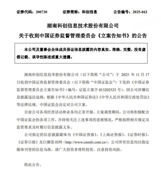
11月17日晚间,科创信息公告称,公司于2025年11月17日收到证监会下发的《立案告知书》,因公司涉嫌信息披露违法违规,证监会决定对公司立案,公告并未透露涉嫌信息披露违法违规的细节。

科创信息表示:“目前公司各项经营活动和业务均正常开展,将积极配合调查,并持续关注进展情况,及时履行信息披露义务。”
受立案消息影响,18日,科创信息以跌停价开盘,报14.41元。
此前,UBS AG、高盛国际两大机构在2025年三季度刚新进成为公司流通股东,分别持股92.89万股和83.51万股,此次股价跌停已让其持仓市值大幅缩水。
据沈涛律师表示,目前尚不清楚科创信息被证监立案调查的具体原因,但上市公司信息披露违法都是严重侵害中小股民权益的行为,上市公司无论什么原因被立案调查,一旦证监会调查确认其存在信息披露违法违规,根据《证券法》及最高人民法院司法解释的规定,受损股民都可以要求上市公司给予赔偿。
还涉嫌被合同诈骗超亿元
值得注意的是,科创信息还有一桩涉嫌被合同诈骗超亿元的案件正在侦查中。
科创信息在今年三季报中表示,公司在催收客户大有科技回款过程中,发现涉嫌违法犯罪行为,2024年4月19日公司向长沙市公安局高新区分局经济犯罪侦查大队报案。2024年7月9日,公司收到长沙市公安局高新区分局出具的《立案决定书》,决定对公司涉嫌被合同诈骗案立案侦查。

目前该案件正处于立案侦查阶段,公司正全力配合公安机关开展相关调查工作,争取最大限度减少损失。
据悉,2023年4月,科创信息与大有数字科技(北京)有限责任公司分别签订了两份《物资采购及集成服务合同》,合计金额1.11亿元,但仅回款890万元。
科创信息成立于1998年,是国内智慧政务及智慧企业领域的信息化综合服务提供商,主要致力于为政企客户提供集软件开发、系统集成、IT运维等于一体的信息化综合解决方案,于2017年12月在深交所上市。
前三季度归母净利润亏损
业绩方面,科创信息2017年上市,2022年营收攀上5.28亿元高峰后,开始走上亏损道路。
2023、2024年,公司营收分别为2.34亿元、3.10亿元,归母净利润分别为-1.62亿元,-6382万元。2025年前三季度,公司营业收入为9365万元,同比下降36.6%;归母净利润-5884万元。对于业绩下降,公司表示主要系本期验收项目确认收入减少所致。

偿债能力方面,2025年三季度科创信息资产负债率为66.55%,高于去年同期的63.75%,且高于行业平均水平。从盈利能力看,2025年三季度公司毛利率为22.18%,较去年同期的21.41%有所提升,但低于行业平均水平。
为优化公司资源、降低管理成本,公司于2025年8月25日召开了总经理办公会会议,同意注销全资子公司湘潭科数创新信息技术有限责任公司、控股子公司湖南树图科创信息技术有限公司。
(责任编辑:zx0600)
美国总统特朗普在当地时间1月3日凌晨5时通过社交媒体宣布,美国对委内瑞拉实施了大规模打击,并声称“抓获了委内瑞拉总统马杜罗及其夫人”
1月3日晚,一轮“超级月亮”悬挂在京城夜空之上。身处这个城市不同地方的人们纷纷举起相机,记录下了这美丽动人的景象。摄影师们从各个角度捕捉到了月亮的无死角之美,留下了珍贵的照片
2026年1月1日,贵州爱茅台数字科技有限公司注册成立,该公司为贵州茅台酒股份有限公司全资子公司。公开信息显示,爱茅台董事长为茅台集团数字与信息管理部主任王小鹏,贵州茅台销售公司副总经理王华林任总经理。行业媒体微酒报道,i茅台相关业务将纳入其运营体系。
近日,优衣库宣布将更改线上购物的退货规则,5月后线上下单的产品将不再支持线下退货。