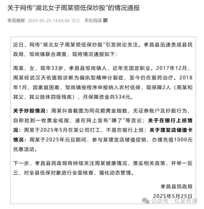
5月25日,湖北孝感孝昌县民政局发布关于网传“湖北女子周某领低保炒股”的情况通报。近日,该事件引发舆论关注,孝昌县迅速责成县民政局和邹岗镇进行联合调查。

周某,现年33岁,孝昌县邹岗镇人,近年无固定职业。2017年12月,她被武汉天佑医院诊断为偏执型精神分裂症,至今仍在服药治疗。由于家庭困难,邹岗镇于2018年1月按程序将其纳入农村低保,目前保障对象包括周某及其父亲(其父肢体四级残疾),每月保障资金共计534元。
关于炒股情况,周某在抖音上发布的截图是同花顺黄金指数,并没有证券账户及炒股行为。她自称拾到一枚黄金戒指,因此在网上发布了“赚了”等言论。关于她在银行上班的说法,实际上周某于2025年5月在一家公司打工,并非在银行工作。此外,关于理发店储值卡的情况,周某在2025年元旦期间参与了一家理发店的储值促销活动,充值了1000元。
未来,孝昌县民政局将持续关注周某的健康状况,落实相关政策,并对全县低保对象进行全面核查,加强动态管理。
近期,创想三维更新了招股书,再度冲击港交所主板IPO。
张水华,被称为“最快女护士”,在1月2日宣布辞去了福建省附一医院的工作。她表示自己已经放下包袱,尽管对医院工作感到不舍,但不清楚未来是否会继续从事护士职业。她的丈夫王岢证实妻子已完成离职手续,但对于进一步的核实请求予以拒绝
俄罗斯总统新闻秘书佩斯科夫表示,俄总统普京已听取了关于乌克兰无人机在跨年夜袭击赫尔松地区的报告。赫尔松地区行政长官萨尔多通过电话向普京汇报了该地区的情况
印度计划在2026年的“共和国日”阅兵式中首次派出专门的“动物方队”。这支方队将由双峰骆驼、矮种小马、猛禽和印度本土军犬等动物组成。双峰骆驼将在动物方队中打头阵